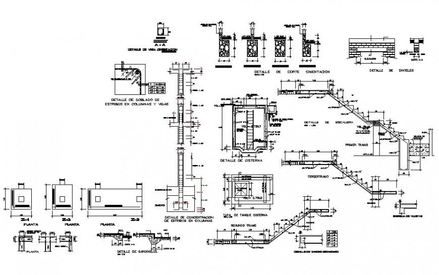
Column stair and cementation plan view with detail in shopping Centre file of auto cad
Description
Column stair and cementation plan view with detail in shopping Centre file of auto cad in column detail with total length of column stair view with step and balcony of stair and wall section with cementation with necessary dimension.

Uploaded by:
Eiz
Luna

