Industrial Water Filteration Design CAD Drawing Download
Description
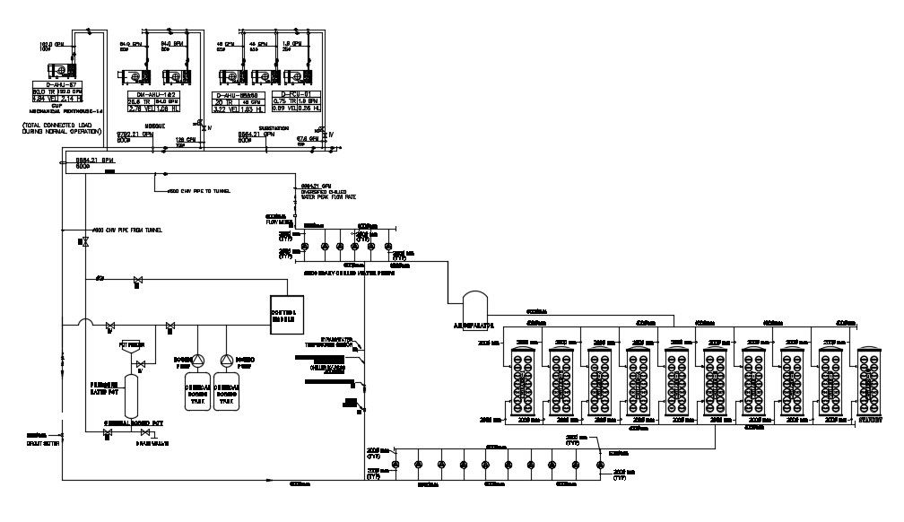
Machinery units working diagram design of industrial water purification process that shows mechanical penthouse, pipe blocks, chiller units, valve, gauge, substation, pot feeder, chemical pot, chemical dosing tank, flow meter, and various other components details download CAD file for detailed drawing.

Uploaded by:
akansha
ghatge

