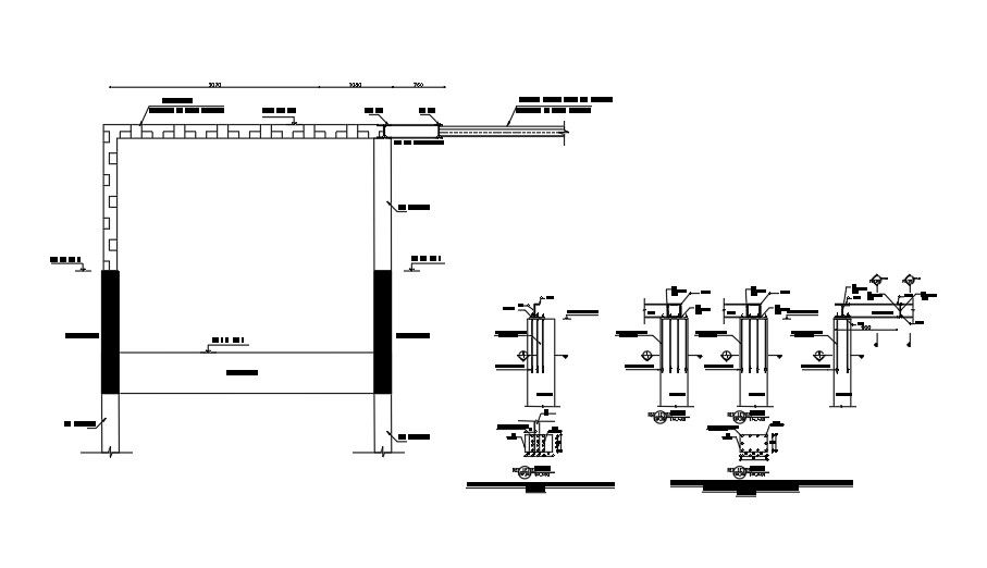
TYPICAL DETAIL FOR (SG2) BEAM TO CONTINUES (PD2) COLUMN FIXED CONNECTION.
Description
This Architectural drawing is section for typical detail for beam to continues column fixed connection. The standard way of connecting beams to columns is to provide moment transfer through full penetration butt welds between the beam flanges and column flanges (strong axis connections) or continuity plates (weak axis connections), and to provide shear transfer through the beam web connection. Simple connections such as clip and seating angle connection, web angle connection and flexible end plate connections, etc. used for connecting beam-to-columns, can be adopted for beam-beam connections. These requirements include sufficient anchoring for both beam and column bars passing or terminating in the joint area, and enough flexural strength for beam and column to ensure beam failure mechanism. For more knowledge and information download the drawing file.

Uploaded by:
Eiz
Luna

