Typical Detail Section of main Canal in Irrigation
Description
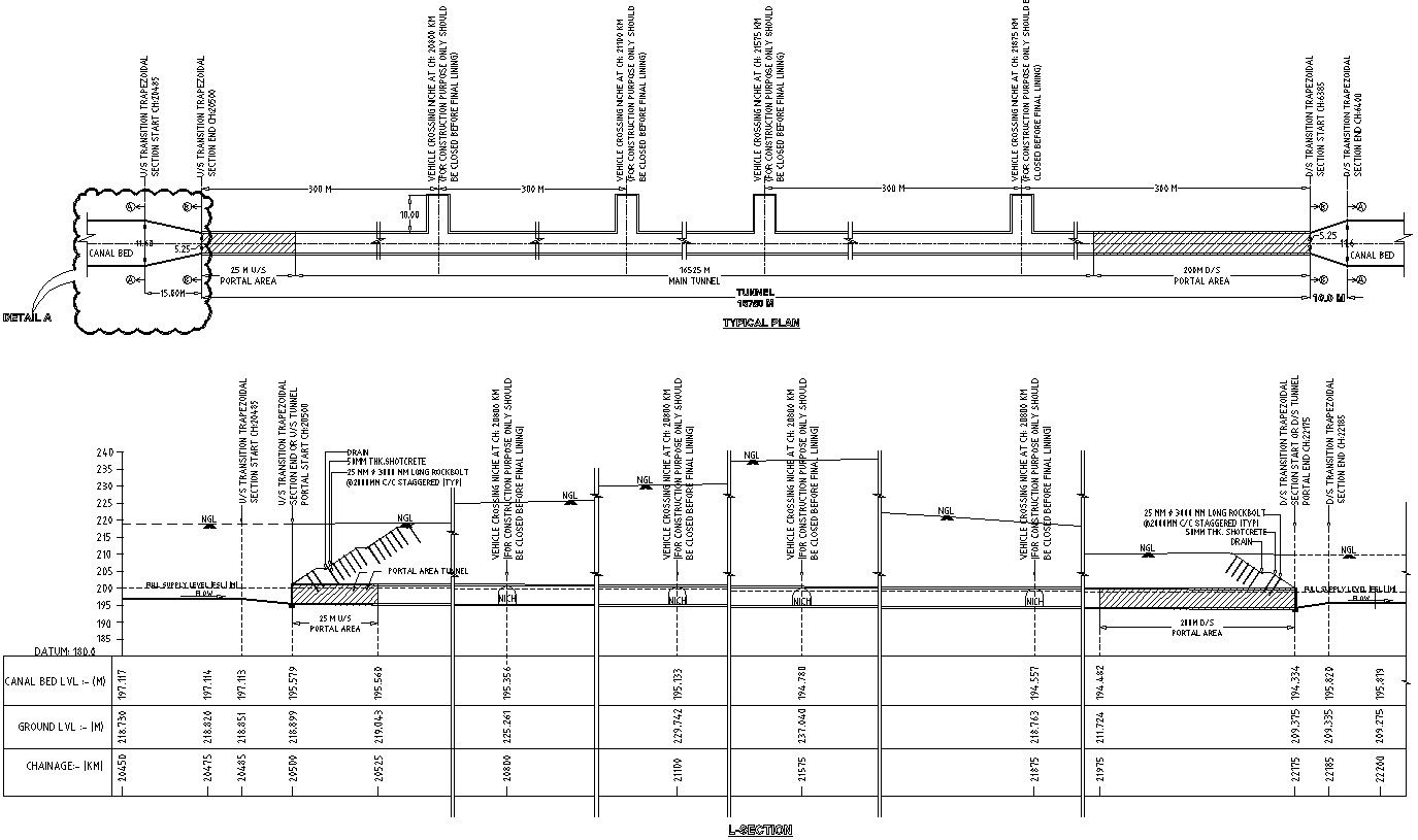
This Architectural Drawing is of Typical Detail Section of main Canal in Irrigation. Main irrigation canal is the canal that delivers water to the lands to be irrigated and is composed of the off-load part (from the headword to the head of distribution canals) and working part where distributing conducting canals branch off from the main canal. Irrigation canal is an artificial channel that is the main waterway that brings irrigation water from a water source to the area to be irrigated. They can be lined with concrete, brick, stone or a flexible membrane to prevent seepage and erosion. These canals are primarily concrete lined, but geomembranes are essential as underlayment to add a secondary barrier against water seepage. Canals are also essential for carrying away storm water and runoff from agricultural fields after irrigation. For more details and information Download the drawing file.
File Type:
DWG
File Size:
977 KB
Category::
Dwg Cad Blocks
Sub Category::
Autocad Plumbing Fixture Blocks
type:
Gold

Uploaded by:
Eiz
Luna

