Electric layout for security control panel plan with power interface details DWG AutoCAD drawing
Description
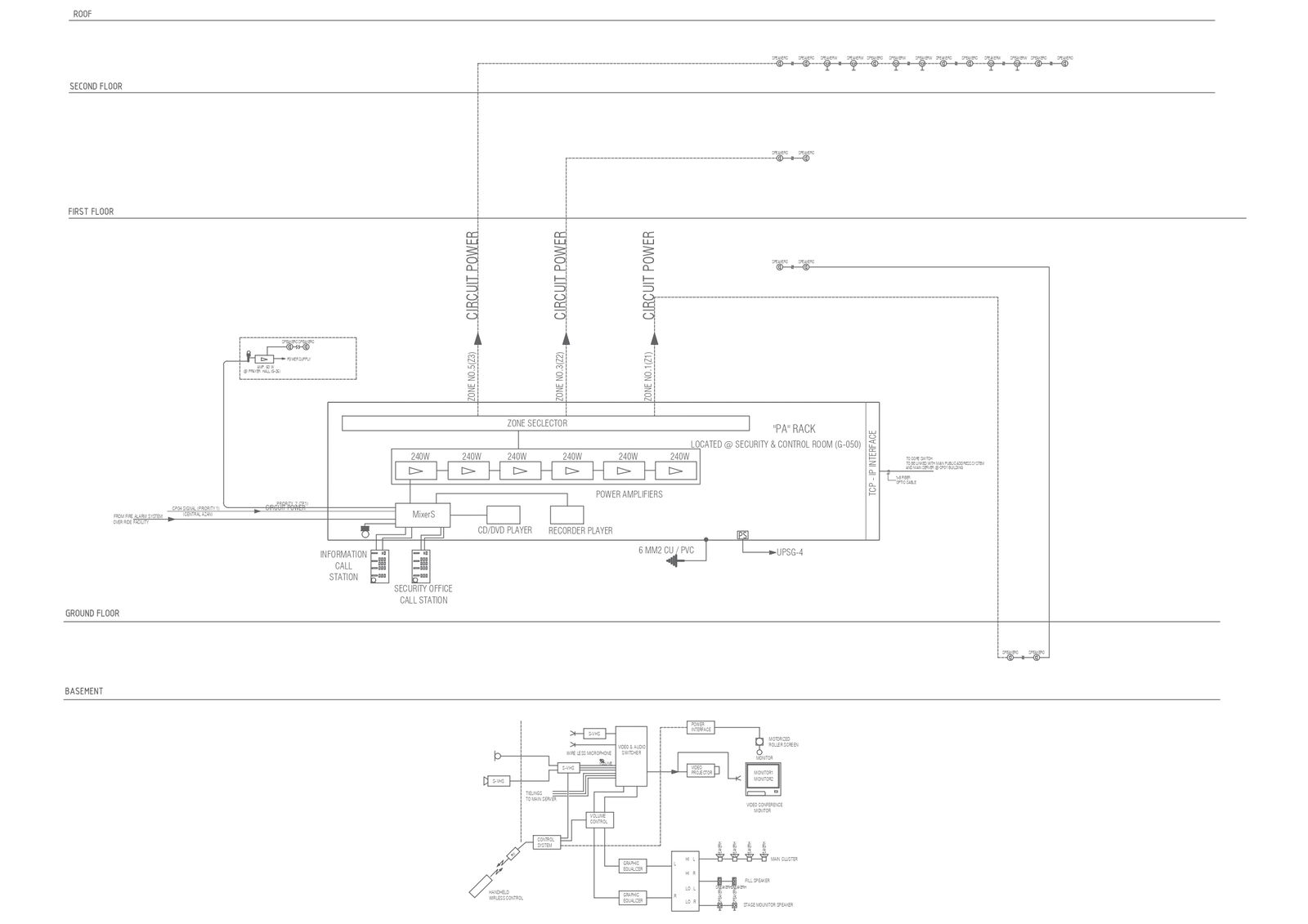
Explore the intricately detailed electric layout for a security control panel plan, complete with power interface details, meticulously depicted in our AutoCAD drawing (DWG file). This comprehensive layout integrates plot details, furniture arrangements, and space planning considerations to ensure seamless installation and operation of the security system. With precise attention to detail, the layout provides insights into the wiring infrastructure and power interfaces required to support the security control panel. Whether part of a housing scheme, apartment design, or commercial project, our electric layout offers invaluable insights into modern building infrastructure. Enhance your project with our CAD drawings, available in DWG format, unlocking endless design possibilities and meticulous attention to detail. Immerse yourself in the creative process, where every detail reflects excellence in design and execution, ensuring enhanced safety and security for the building occupants.
Uploaded by:

