Chiller And AHU Piping Connection Details AutoCAD DWG Download
Description
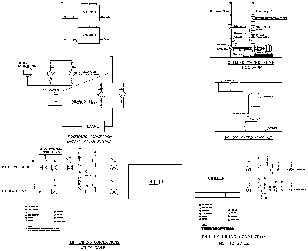
Get detailed AutoCAD DWG files for chiller and AHU piping connections, which are to be used in the design of HVAC. Inside this comprehensive download, you will find schematic diagrams for the chilled water system with all details on the overall connection. You will get accurate layouts of air separators, chilled water primary pumps, and other important parts. Perfect for engineers and designers, these DWG files provide you with clear and accurate representations to assist in the planning and installation of systems. The discussions in the documents range from air separator hookups to the overall design of the chilled water system so that everything is at one's fingertips in the effective implementation of the HVAC system.

Uploaded by:
Eiz
Luna

