Co-operative Bank Interior Design CAD Drawing Download AutoCAD File
Description
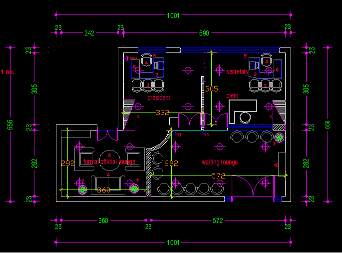
Download the Co-operative Bank interior design CAD drawing with furniture layout, fixture details, and seating plan. An AutoCAD DWG file is available for precise design.
Uploaded by:

