Circuit detail with electrical installation of house in AutoCAD
Description
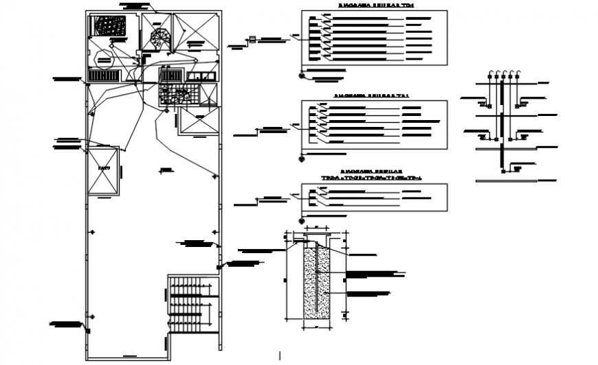
Circuit detail with electrical installation of house in AutoCAD its include detail of house with its circulation and distribution and single line of electrical area with its control system and view with necessary point of control of house nd related circuit detail.
Uploaded by:
Eiz
Luna
