Stairway 2d view construction CAD drawings autocad file
Description
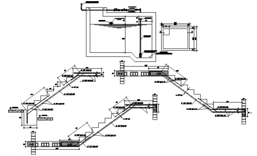
Stairway 2d view construction CAD drawings autocad file that shows reinforcement details in tension and compression zone with riser and treads details with riser height and tread details also included in drawings. Main and distribution hook and bent up bars details are also shown in drawings.
Uploaded by:
Eiz
Luna

