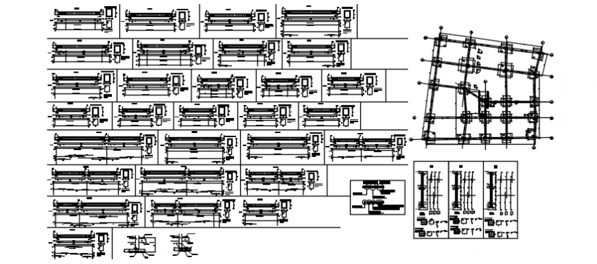
Beam and column construction view in auto cad file
Description
Beam and column construction view in auto cad file its include detail of different types of beam design in beam position and length detail and column position in plan and wall support with necessary dimension.
Uploaded by:
Eiz
Luna

