House Foundation Plan With Center Line CAD Drawing
Description
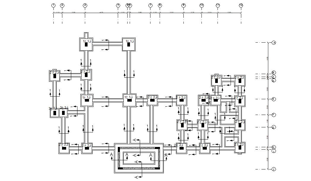
residence house construction working plan CAD drawing includes foundation plan and centre line plan with dimension detail and column footing detail. download foundation with excavation plan DWG file.
File Type:
DWG
File Size:
789 KB
Category::
Construction
Sub Category::
Construction Detail Drawings
type:
Gold
Uploaded by:

