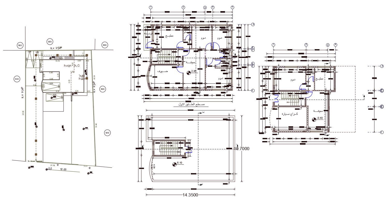
35' X 47' House Ground Floor And First Floor Plan DWG File
Description
35 by 47 feet plot size for architecture residence house ground floor and first floor plan with center line and dimension detail. download house plan and master plan with big car parking space.
Uploaded by:

