LOGIN
HOME
CATEGORIES
UPLOAD FILE
PRICING
HOUSE PLAN
ABOUT US
CONTACT US
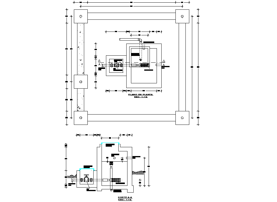
Hydraulic plane plan layout file
Home
Categories
Details
Construction Details
Hydraulic plane plan layout file
Uploaded by:
Dhara
View Profile
View Profile
Description
Hydraulic plane plan layout file, dimension detail, naming detail, pipe detail, lock system detail, etc.
File Type:
DWG
File Size:
14.1 MB
Category::
Details
Sub Category::
Construction Details
type:
Gold
Uploaded by:
Dhara
View Profile
Download
Add to libary
find Latest
Related
Files