Dwg file of residential bungalow elevations
Description
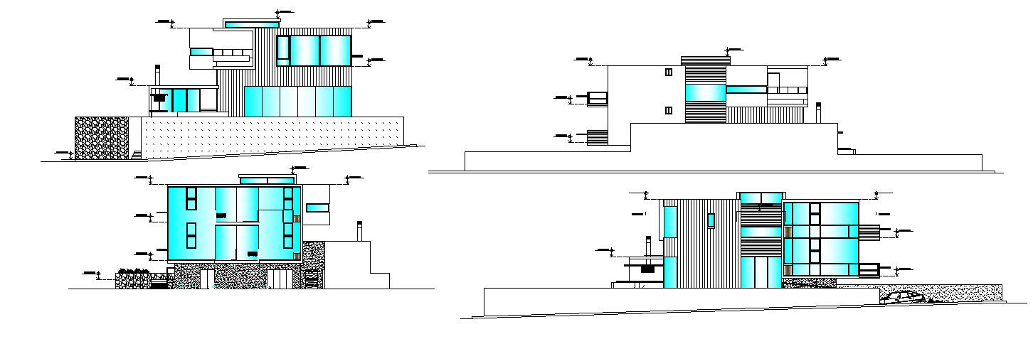
Dwg file of residential bungalow elevations it includes front facade,rear elevation,side elevation it also includes floor level,staircase,parking area, terrace layout,etc
Uploaded by:
K.H.J
Jani
