LAN TCP IP network system layout with all small details DWG AutoCAD drawing
Description
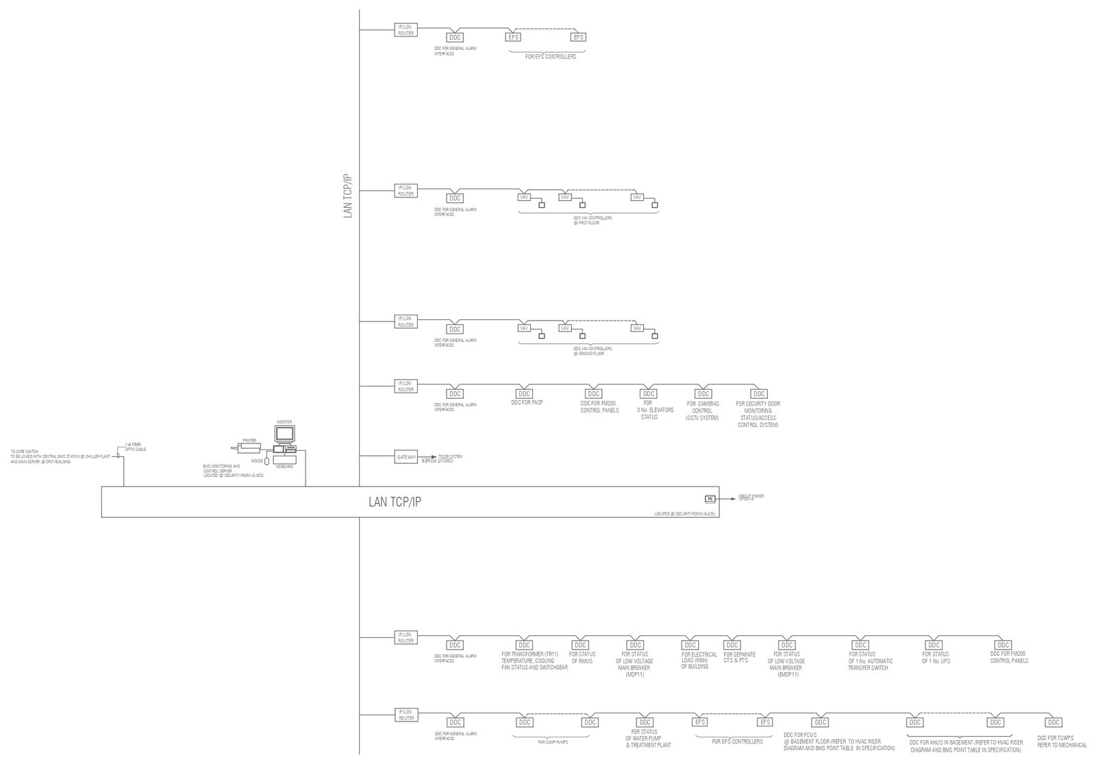
Discover the intricacies of LAN TCP IP network system layout through our detailed AutoCAD drawing (DWG file), showcasing every small detail for seamless integration. This comprehensive layout incorporates plot details, furniture arrangements, and space planning considerations, ensuring optimal connectivity and functionality of the network system. With precise attention to detail, the layout depicts the strategic placement of routers, switches, cables, and other components, facilitating efficient data transmission and communication within the building. Whether part of a housing scheme, apartment design, or commercial project, our network system layout offers invaluable insights into modern building infrastructure. Enhance your project with our CAD drawing, available in DWG format, unlocking endless design possibilities and meticulous attention to detail. Immerse yourself in the creative process, where every detail reflects excellence in design and execution, ensuring seamless connectivity for the building occupants.
Uploaded by:

